




山东省人民政府
关于贯彻《国家标准化发展纲要》
推进标准化创新发展的实施意见
鲁政发〔2022〕6号
各市人民政府,各县(市、区)人民政府,省政府各部门、各直属机构,各大企业,各高等院校:
为深入贯彻落实《国家标准化发展纲要》,推进山东省标准化创新发展,更好发挥标准化在推进治理体系和治理能力现代化中的基础性、引领性作用,结合我省实际,现提出如下实施意见。
一、建设全国标准化创新发展高地
坚持以习近平新时代中国特色社会主义思想为指导,全面贯彻党的十九大和十九届历次全会精神,认真落实习近平总书记对山东工作的重要指示要求,锚定“走在前列、全面开创”“三个走在前”总遵循、总定位、总航标,坚持以人民为中心的发展思想,立足新发展阶段,完整、准确、全面贯彻新发展理念,服务和融入新发展格局,深入实施国家标准化发展纲要,率先开展国家标准化创新发展试点,着力优化完善标准化创新发展体制机制和政策框架,着力构建引领高质量发展的标准体系,着力增强标准化治理效能,全面提升山东标准创新力,打造标准化创新发展高地,为全面建设新时代社会主义现代化强省提供有力支撑。
到2025年,基本形成“1+4+N”的山东省标准化创新发展格局。“1”是“一高地”:打造贯彻国家标准化发展纲要,服务国家标准化战略,引领标准化创新发展的战略高地;“4”是“四新区”:打造科技创新标准化先行区、动能转换标准化带动区、新发展格局标准化引领区、促进共同富裕进程的标准化实践区;“N”是“全域发展”:构建推动经济社会发展创新力增强,满足经济繁荣、功能完善、社会文明、生态宜居、人民幸福需求的全域标准体系,形成需求导向、创新驱动、项目支撑、协同高效的标准化工作体系。制定原创技术标准100项、国际标准50项、国家和行业标准400项;建设国家级标准化试点示范项目100个;争取国际和国家技术标准组织5个;培育100个以上标准创新型企业,建设20个省级技术标准创新中心,50个共性技术标准创新平台,共性关键技术和应用类科技计划项目形成标准研究成果的比率达到60%以上。
到2035年,以质量效益为导向的标准体系更加成熟,促进标准化创新发展的制度体系基本定型,标准化创新力全面跃升,支撑国家战略的标准化创新发展示范区全面建成,标准化在增强经济社会发展创新力上的积极作用充分凸显。
二、推动标准化与科技创新战略协同
加快完善技术研发、专利创造、标准研制一体化发展机制,构建创新技术同步转化标准,形成产业竞争力和生产力的新型技术创新标准化体系。
(一)开展关键技术领域标准攻关。推动人工智能、量子信息、先进制造技术、现代交通技术、新材料新能源技术、绿色技术、生物技术、现代种业技术、粮经作物高产技术、海洋信息技术、卫生健康技术、现代服务业技术等重点领域标准研究,加快前瞻性、先导性关键技术标准布局,发展新业态新技术产业链标准,促进产业化推广。支持省内高校和研究机构开展未来技术标准化研究。支持济南、烟台、潍坊等3-5个市建设科技创新标准化城市试点。(省科技厅、省市场监管局牵头,省政府有关部门和济南、烟台、潍坊等市政府配合)
(二)推进科技成果向标准转化。建设省级科技成果标准转化平台,畅通基础研究、应用技术、标准制定、产业推广工作链条。将标准作为科技计划重要产出,支持基础通用、产业共性、新兴产业、融合技术等领域标准转化。以共性关键技术和应用类科技计划项目成果为重点,创新标准研发机制,完善标准化技术文件制度。完善科技成果转化为标准的服务体系,培育100名以上具有STES(科学、技术、工程、标准)背景的技术经理人和标准化科技咨询专家。(省科技厅、省市场监管局牵头,省工业和信息化厅、省人力资源社会保障厅配合)
(三)完善标准必要专利制度。加强标准制定过程中的知识产权保护,促进创新成果产业化应用。加快构建以自主知识产权技术为核心的先进标准体系,培育品牌标准。推动日照市率先开展专利标准战略融合创新城市试点,开展标准必要专利国际合作。依托国家高新技术产业标准化示范区,探索专利标准奖励制度,支持济宁市率先开展试点。(省市场监管局牵头,日照、济宁市政府配合)
三、建立服务和融入新发展格局标准引领体系
发挥标准技术支撑与规则联通作用,精准落地战略规划,推动融入国内大循环、实现更高水平对外开放。
(一)实施战略规划标准化建设。在规划编制、政策制定过程中,同步布局标准体系,建立规划、政策实施标准支撑体系,完善规划、政策实施评估标准体系,促进规划间衔接和政策有效落地。推动规划、政策、标准及相关公共数据互联互通、共建共享。(省发展改革委、省自然资源厅、省市场监管局牵头,省政府有关部门配合)
(二)实施扩大内需标准化建设。重点完善实物消费、服务消费、县乡消费和新型消费标准支撑体系。开展家用电器、服装服饰产品、家居装饰装修产品、食品及相关产品等领域国家级消费品标准化试点,引领消费品质量提升。健全健康、文化、旅游、体育、养老、家政、物业等领域服务标准,引领服务消费提质扩容。研制智能终端适老化设计和功能标准,制定全民健身、青少年体育培训服务标准。制定农村物流基础设施、流程和服务标准,促进电商、快递进村。制定中医药专科、健康饮食、健康保障、品质生活、美好城市、社区养老、健康产业等方面消费引领性标准。加快综合立体交通、现代水网等基础设施标准化建设,建立重大项目和工程建设标准制定快速通道。(省工业和信息化厅、省民政厅、省住房城乡建设厅、省交通运输厅、省水利厅、省商务厅、省文化和旅游厅、省卫生健康委、省市场监管局、省体育局、省邮政管理局分工负责)
(三)实施服务对外开放标准化建设。加快现代农业、绿色经济、高端装备、建筑节能、环保技术等方面标准比对监测,服务对外经贸合作。开展对标德国制造标准提升、海洋港口国际标准促进、服务贸易标准创新等工程。建设驻鲁国际、国家技术标准组织综合服务机制。高水平举办青岛国际标准化大会,搭建高能级标准合作交流平台。支持青岛市开展标准国际化创新型城市试点。在营商环境、知识产权、跨境服务贸易、金融服务、电信等领域,开展对接经贸制度的标准研究。鼓励市场主体积极参与国际标准制定,推动先进适用国际标准转化应用。开展标准化对外合作与交流,鼓励行业协会、专业机构等参与国际标准化活动。(省市场监管局、省商务厅牵头,省政府有关部门和青岛市政府配合)
四、健全动能转换标准支撑体系
以标准引领产业转型升级、绿色低碳发展,推动新旧动能加快转化、质量效益稳步提升。
(一)实施产业升级标准化建设。强化标准对产业基础高级化、产业链现代化的支撑引领作用。加强核心基础零部件、关键基础材料、先进基础工艺、产业技术基础和基础软件等产业基础标准研发。依据绿色发展政策,加强钢铁、炼化、焦炭、水泥、轮胎、化工等高耗能行业标准实施,倒逼落后产能退出。组织开展造纸、食品、纺织服装、家具、汽车、工程机械等传统优势产业对标达标工程。健全智能制造、绿色制造标准体系。构建数字经济标准体系,推动数字产业化、产业数字化。围绕全省42条重点产业链,实施标准化强链工程,培育和发展企业联合标准,以标准助力畅通产业链供应链,支持聊城、滨州等市开展产业链标准化试点。加快服务业数字化、标准化、品牌化建设。(省发展改革委、省工业和信息化厅、省市场监管局牵头,省政府有关部门和聊城、滨州等市政府配合)
(二)实施生态文明标准化建设。健全能源、工业、建筑、交通等重点领域绿色低碳发展标准体系。加快支撑“碳达峰、碳中和”目标实现的绿色技术标准研制。完善气候应对、自然资源地方标准体系,重点制定生态产品价值实现评估、监测和山水林田湖草沙生态系统治理综合标准,实施统一的国土空间规划技术标准,健全分级分类管控标准。建立完善黄河流域生态保护和高质量发展规划标准体系,联合沿黄相关省市建立标准化协调机制,探索制定生态保护区域协同标准。(省生态环境厅、省市场监管局牵头,省发展改革委、省工业和信息化厅、省自然资源厅、省住房城乡建设厅、省交通运输厅、省能源局配合)
(三)实施海洋标准化建设。加快现代渔业、海水淡化、海洋调查、海洋生物、海洋装备、海洋新能源新材料、海洋生态保护等领域创新技术的标准转化。健全海洋生物多样性保护、海洋生物资源开发利用、海洋保护区管理、海洋生态修复、海洋气象等标准体系。加快海洋仪器设备与检测标准研制,支持研发海洋传感器与水下通讯、动力、定位、导航等模块化关键配套部件,海洋工程核心配套装备产品及测试评估等标准。支持智慧港口、海洋碳汇、海洋渔业种质资源等创新性标准研究。(省海洋局、省市场监管局牵头,省工业和信息化厅、省生态环境厅、省交通运输厅、省农业农村厅、省气象局配合)
五、完善促进共同富裕进程的标准保障体系
以标准化服务民生事业、促进城乡融合、优化公共服务,促进人民生活品质不断实现新提升。
(一)实施乡村振兴标准化建设。建立统筹高效生态农业、现代乡村产业等的现代农业标准体系,开展一二三产融合的现代农业全产业链标准化试点。制定大宗作物、蔬菜、畜禽、渔业等方面种质资源收集保护、精准鉴定、创新利用和良种供应技术标准。制定粮食供应链、高效仓储、深加工创新技术等领域标准,促进节粮减损。开展盐渍土生态改良、耐盐碱地作物品种选育、农业节水、农业气象、农业机械、农业社会化服务关键技术标准研发。完善畜产品质量安全和疫病防控标准体系。争取国家级蔬菜种质资源标准库,建设畜牧技术标准创新平台和验证点。完善生态宜居乡村标准体系。推动乡村治理和农村民生领域标准化工作,完善农村基本公共服务标准体系,促进城乡融合发展。(省农业农村厅、省市场监管局牵头,省自然资源厅、省住房城乡建设厅、省生态环境厅、省商务厅、省发展改革委、省畜牧局、省气象局配合)
(二)实施新型城镇化标准化建设。按照“智慧化、绿色化、均衡化、双向化”要求,全面落实新型城镇化国家标准,健全全省新型城镇化标准体系。研究制定公共资源配置标准,县城综合服务能力和乡镇服务农民功能评估标准,完善基本公共服务标准体系。实施城市发展标准化行动,制定涵盖城市特色定位、空间格局、整体景观、历史文化和公共空间的导则类城市设计标准。完善城市道路、综合交通枢纽、地下管廊和海绵城市等基础公共设施,城市生态修复与功能完善,老旧小区改造与物业服务,智能建造等城市建设标准,实施房地产信息数据标准。研究制定城市管理执法规范化建设标准,制修订垃圾分类处置标准。完善智慧城市标准体系,加强城市运行安全标准化建设。健全基层社会治理标准体系。创新开展各级城区综合服务中心、社区管理服务机构标准化试点。(省发展改革委、省住房城乡建设厅、省市场监管局牵头,省民政厅、省自然资源厅、省交通运输厅、省文化和旅游厅、省大数据局配合)
(三)实施民生保障标准化建设。对接国家基本公共服务标准,加快完善幼有所育、学有所教、劳有所得、病有所医、老有所养、住有所居、弱有所扶的基本公共服务实施标准体系,以标准化促进公共服务均等化。制定学前教育、公共卫生、养老照料、体育健身等“15分钟公共服务圈”服务标准。创新高层次人才服务、就业创业综合服务标准体系,完善社会保障、劳动用工指导、医疗保障服务标准。健全退役军人事务领域服务标准体系。研制家庭教育、托育服务等标准。建立健全公共卫生服务标准体系,推进疾控中心标准化建设,实施中医药传承创新标准化支撑项目。协助建设好全国家政服务标准化技术委员会。推动基本公共服务政策标准、服务标准信息公开共享,开展基本公共服务标准化城市试点。(省发展改革委、省市场监管局、省民政厅牵头,省教育厅、省人力资源社会保障厅、省卫生健康委、省退役军人厅、省体育局、省医保局配合)
(四)实施安全应急标准化建设。持续提升风险分级管控与隐患排查治理双重预防标准化水平,加大危险化学品、化工和医药、非煤矿山、冶金、交通运输、建筑施工、城镇燃气、电力等重点领域安全生产标准实施,开展企业安全生产标准化定级管理。针对自然灾害、事故灾害、公共卫生事件和社会安全事件等各类突发事件,建立预防与应急准备、监测与预警、应急处置救援、恢复重建等全过程的综合标准体系。进一步完善公共安全领域标准。提高应急救援装备、应急物资储备、应急工程建设、应急管理信息平台建设等方面技术标准水平。(省工业和信息化厅、省公安厅、省住房城乡建设厅、省交通运输厅、省卫生健康委、省应急厅、省市场监管局、省能源局分工负责)
(五)实施行政管理标准化建设。开展行政管理标准化建设和应用试点,推进行政审批、政务服务、政务公开、财政支出、物品罚没、智慧监管、信用监管、法律服务、公共资源交易、数据安全等标准制定,加快数字政府、营商环境标准研制,完善市场要素交易体系标准化建设。探索行政管理区域标准建设模式。(省政府办公厅、省财政厅、省司法厅、省大数据局、省市场监管局等有关部门分工负责)
六、提升标准化发展创新力
建立健全支持标准化的政策体系,集聚各类标准创新主体、资源、平台,持续增强高质量标准供给能力。
(一)强化企业标准化主体创新。梯次培育标准创新型企业,支持企业建立技术标准创新中心、标准验证点等新型标准研发平台。鼓励企业根据需要组建标准创新联盟,突破一批“核心”技术标准。培育10个企业标准创新共同体、100个标准创新型企业、200个“专精特新”中小企业标准支持专项。(省工业和信息化厅、省科技厅、省市场监管局分工负责)
(二)推动产业标准化集群创新。对标国际标准,发挥比较优势,推动标准提升型产业集群建设。建立产业链标准体系,支持整机企业与配套企业融通发展。争取国家标准重大专项、重点标准项目和重要标准计划集成式落地产业集群。加大国际化团体标准组织培育力度,培育品牌团体标准30个。支持烟台长岛综合试验区、淄博张店、潍坊高新区、临沂兰山、邹平等地探索建设标准化创新发展区域品牌。(省发展改革委、省工业和信息化厅、省市场监管局分工负责)
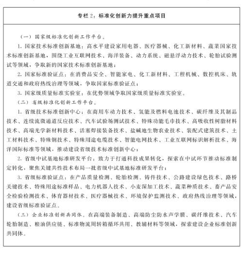
(三)深化标准化发展平台创新。争创国家级质量标准实验室,建成5个以上国家技术标准创新基地,3-5个标准化技术研究组织,建设一批技术创新与标准研制同步的研发工作平台。建设省级标准化大数据公共服务平台、规划和标准融合服务平台、科技创新成果标准转化服务平台、重点产业链标准协同服务平台、对外贸易标准联通服务平台。促进技术标准创新基地、技术标准创新中心、标准验证点、企业技术中心、工程技术中心、技术创新中心等骨干平台联动贯通,发挥高等院校、科研单位、行业协会和检测机构专业优势,推动形成系统化标准创新平台体系。(省市场监管局、省科技厅、省发展改革委牵头,省政府有关部门配合)
(四)推进标准化服务业集聚创新。探索建设国家级标准化服务业集聚区。引导标准化服务业主体开展细分市场的标准化服务,提升标准服务品牌。规范标准化服务业市场,推动标准化服务业行业自律。支持第三方标准化服务机构开展标准研制、推广实施、评估认证、比对评价等工作。(省发展改革委、省市场监管局分工负责)
(五)实施标准化人才引育创新。实施更加开放便利的专业标准化人才引进政策,在重大工程、重大项目中试行首席标准官制度,围绕重点技术、重点项目、重点产业标准人才需求,制定人才目录,引进领军人才团队。探索将标准化纳入行业专业技术人员继续教育专业课程,加强创新型、应用型、技能型人才培养。推动标准化高等教育和职业教育。加强标准化企业家队伍建设,支持标准化人才申报非教育系统政府公派出国留学项目。对接中国标准化专家委员会资源,建设山东省标准化高端专家咨询委员会,开展年度“高端专家山东标准行”活动。(省人力资源社会保障厅、省教育厅、省市场监管局分工负责)
(六)加强标准化制度集成创新。建立部门联动、央地协同的标准计划组织模式。创新标准实施试点,制定成果推广清单,支持申报各类国家级奖项,支持形成标准规范、规章制度和政策性文件。开展省级技术标准创新成果评价,加强对优秀标准成果、组织和个人激励。加大产业基础再造和制造业高质量发展、技术改造等相关专项对标准制定的支持力度。鼓励金融机构按照市场化、法治化原则加大对标准创新型企业的金融支持,探索标准融资增信制度。(省工业和信息化厅、省科技厅、省人力资源社会保障厅、省市场监管局、省地方金融监管局分工负责)
七、加强组织实施
(一)加强组织领导。加强全省标准化创新发展的总体战略、重要规划、重大政策、重大项目和重要工作的统筹,发挥省实施标准化战略(国家标准化综合改革试点工作)领导小组作用,强化年度计划,协调重点问题,统筹部门合力,建设重大项目,指导各级、各部门扎实开展工作。支持有关市、县(市、区)围绕区域、产业或重点项目,开展标准化创新发展先行区建设。(省市场监管局牵头,省政府有关部门配合)
(二)深化省部共建。落实省政府与国家标准化管理委员会标准化创新发展战略合作协议,建立省部协同推进机制,承接国家标准化战略任务,创新地方实践,把打造国家标准化创新发展高地纳入全省重点工作。各市要发挥地方资源、科研和产业基础等优势,加强标准化工作。(省市场监管局牵头)
(三)强化评估指导。推动各级、各部门依法落实标准化管理职责,形成强化标准、促进创新的工作导向。对工作突出的地区、单位按规定予以奖励。探索建立标准化工作统计制度。建立标准化创新发展实施评估机制,重大事项及时向省委、省政府汇报。(省市场监管局牵头,省政府有关部门配合)
(四)创新激励政策。各级、各部门要强化对标准化工作的金融、科技、产业、信用、人才、奖励等政策支持,发挥财政资金引导作用,积极规范引导社会资本投入标准化工作。加强标准化法治和文化建设。(省市场监管局、省财政厅牵头,省政府有关部门配合)
山东省人民政府
2022年4月15日
(此件公开发布)
抄送:省委各部门,省人大常委会办公厅,省政协办公厅,省监委,省法院,省检察院。各民主党派省委,省工商联。
山东省人民政府办公厅2022年4月18日印发
联系方式
Contact information
地址:山东省济南市市中区鲁能领秀城e中心4-2区2号楼1208
电话:0531-82976850
邮箱:byxxzxfw@163.com
公司地址:山东省济南市市中区鲁能领秀城e中心4-2区2号楼1208 联系电话:0531-82976850
企业邮箱:byxxzxfw@163.com