导 读
2022年7月28日,国家卫健委发布了食品接触用纸和纸板材料及制品国家标准,将于2023年6月30日起正式实施。新标准与旧标准相比,做了哪些修改?消费者在选购时要注意哪些?近日,12360海关热线向消费者做出说明。
食品接触用纸和纸板材料及制品指的是在正常使用条件下,各种已经或预期可能与食品或食品添加剂(以下简称食品)接触,或其成分可能转移到食品中的纸和纸板材料及制品,包括涂蜡纸、硅油纸和纸浆模塑制品等。

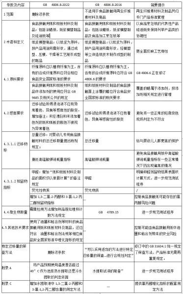
新旧标准条款对比图
海关按照相关检验规程、标准和布控指令要求,对进口食品接触用纸和纸板材料及制品采取现场查验、风险评估、合格保证等措施及组合的合格评定方式进行检验。
对进口食品接触用纸和纸板材料及制品或其销售包装上的标签、说明书内容应使用规范的汉字,但不包括商标,同时应符合这些要求:1、应标注产品名称、材质、生产国家或地区、进口商的名称、联系方式以及地址;2、限期使用的产品,应当在显著位置清晰地标明使用期限;3、由于使用不当,容易造成产品本身损坏或者可能危及人身、财产安全的产品,应当有适用条件、警示标志或者中文警示说明。
同时,12360海关热线提醒消费者,在选购食品接触用纸时,要注意:
1.包装完好。选择包装完好且在保质期内的食品接触用纸制品,以防因外包装破损、产品过期导致产品受细菌、霉菌污染,卫生无法保证。
2.标识齐全。以下重要信息不能缺少:产品名称,材质,生产者和(或)经销者的名称、地址、联系方式,生产日期和保质期(适用时),“食品接触用”、“食品包装用”或类似用语或调羹筷子标志(有明确食品用途的产品除外)。网购时尽可能查看产品的检验报告、生产企业的生产许可证信息。企业生产许可证编号采用大写汉语拼音“XK”加10位阿拉伯数字编码组成。
3.防止误用。应注意产品的使用方法、使用注意事项、用途、使用温度等,尽量不要用一次性纸制品长时间盛放高温的油炸食品。厨房用纸、餐巾纸、卫生纸等不属于食品接触用纸,不要用这些非食品接触用纸处理食品。