BIAOYI Information Consulting Service Co., Ltd.
欢迎来到标益信息咨询服务有限公司​!
联系电话: 0531-82976850                 邮箱地址:byxxzxfw@163.com
标益信息询服务有限公司
标准科普
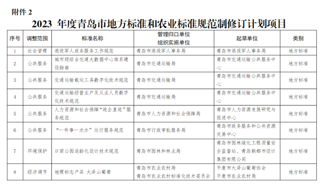
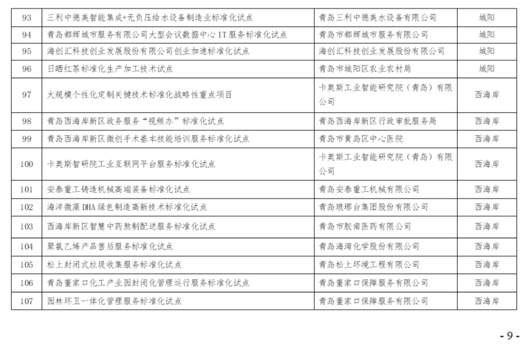
关于2023年度青岛市“标准化+”创新发展行动项目计划的通知
来源:青岛市场监督管理局官网 | 作者:标益标准化 | 发布时间 :1026天前 | 409 次浏览: | 🔊 点击朗读正文 ❚❚ | 分享到:


联系方式

Contact information

地址:山东省济南市市中区鲁能领秀城e中心4-2区2号楼1208

电话:0531-82976850

邮箱:byxxzxfw@163.com