BIAOYI Information Consulting Service Co., Ltd.
欢迎来到标益信息咨询服务有限公司​!
联系电话: 0531-82976850                 邮箱地址:byxxzxfw@163.com
标益信息询服务有限公司
标准专题
强制性国家标准GB 18584-2024《家具中有害物质限量》解读
来源:江苏市场监管 | 作者:标益标准化 | 发布时间: 433天前 | 139 次浏览 | 🔊 点击朗读正文 ❚❚ | 分享到:

强制性国家标准GB 18584-2024《家具中有害物质限量》已于2024年6月25日发布,并将于2025年7月1日正式实施。届时,市场上销售的所有家具都必须满足该标准的要求。此次修订整合了GB 18584-2001《室内装饰装修材料木家具中有害物质限量》和GB 28481-2012《塑料家具中有害物质限量》两个标准。新标准更加严格,对家具中的有害物质进行了更全面的限制。



1

扩大了范围


原标准只针对木家具,而新标准广泛适用于木家具、塑料家具、婴幼儿家具和儿童家具等各类家具产品。


2

增加了有害物质的种类


01



所有类型的室内家具均增加测试苯、甲苯、二甲苯和TVOC。


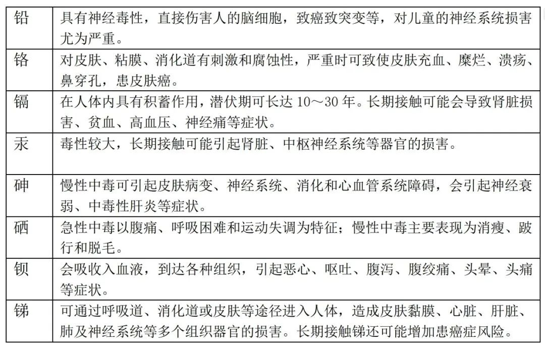
具有特殊的香味,易挥发,有剧毒,是一种强致癌物质。可通过皮肤和呼吸道进入人体,长期暴露于苯环境下可能会引发神经系统损伤,严重时甚至可能导致白血病。


TVOC是指总挥发性有机化合物,长期接触高浓度的TVOC可能引起机体免疫水平失调,出现头晕、头痛、嗜睡、无力、胸闷等症状。还可能影响消化系统,出现食欲不振、恶心等,严重时可损伤肝脏和造血系统等。


二甲苯具有芳香气味,长期接触可能皮肤、对眼及上呼吸道有刺激作用。


甲苯具有类似苯的芳香气味,对皮肤、粘膜有刺激性,对中枢神经系统有麻醉作用。


02



婴幼儿及儿童家具所有可触及区域的涂层,其他家具色漆涂层增加测试铅、铬、镉、汞、砷、硒、钡、锑八项可迁移有害元素。

塑料家具、婴幼儿及儿童家具可触及区域的塑料部件,增加邻苯二甲酸酯和多环芳烃检测项目


注意:新标准提高了塑料家具中的邻苯二甲酸酯限量要求,多环芳烃总量由16种物质增加到18种物质,与美国EPA和欧盟Reach法规接轨。

多环芳烃可通过呼吸道、皮肤、消化道被人体吸收,有诱发皮肤癌、肺癌、直肠癌、胃癌、膀胱癌等风险。


邻苯二甲酸酯可以通过呼吸、饮食或皮肤接触进入人体,干扰人体正常的激素代谢,改变激素水平。



03



含软包材料(如纺织面料、皮革、人造革)的家具增加检测可分解芳香胺染料项目。


可分解芳香胺染料是由可致癌芳香胺合成的染料,即人们常说的“禁用偶氮染料”,其与人体长期接触,容易侵入人体皮肤并在人体内扩散,分解出致癌芳香胺,引起危害。


04



海运的软体家具需增加检测富马酸二甲酯项目,富马酸二甲酯在海运过程中起到防霉、防腐、防虫的作用。


接触富马酸二甲酯后,会引起皮肤过敏,还可能通过呼吸道进入人体内部,导致晕眩、头痛、嗜睡等症状。


05



含石材部件的家具增加放射性核素检测项目,主要检测石材中含有的镭、钍、钾三种放射性元素。


放射性核素的危害可能不会立即显现,而是会在多年后逐渐体现出来。长期暴露于放射性核素中,可能导致癌症发病率增加、遗传疾病风险上升等问题。


3

消费指南





1

首先仔细检查产品的标签标识,查看产品是否有相关的质量认证或环保认证标志,是否标注符合GB 18584-2024的标准。其次看家具表面是否光滑,封边是否平整,接缝处不应出现较大的缝隙或者错位。




2

敲击家具,听听它的声音。一般来说,实木家具会发出比较清脆的声音,而人造板则会发出比较闷的声音。




3

打开家具的抽屉或者门扇,闻一闻气味。如果你闻到一股刺鼻的气味,那么这个家具可能含有较多的有害成分,不宜购买。相反,如果你闻到一种淡淡的木香或者其他自然的气息,那么这个家具就更有可能是环保且健康的选择。




4

你可以试着摇一摇家具,看看是否会晃动或者发出异响,检查家具的连接处是否牢固。如果摇晃时有松动的感觉,那么这个家具可能不太稳定,需要慎重考虑。




5

尽量不要选择颜色较鲜艳的家具,特别是儿童家具尽量选择清漆饰面,以避免家具涂层可迁移元素超标。一般情况下,实木家具比板式家具的有害物质含量低,结构简单的家具有害物质含量低。

来源:江苏市场监管



联系方式

Contact information

地址:山东省济南市市中区鲁能领秀城贵和金街5号楼2009

电话:0531-82976850

邮箱:byxxzxfw@163.com